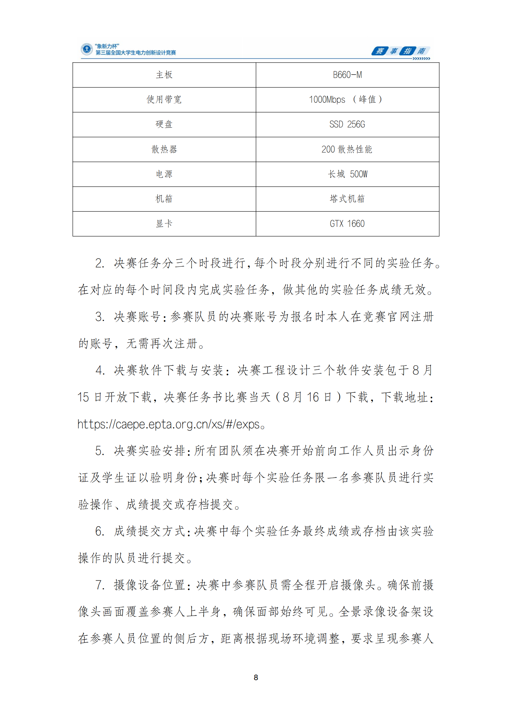
第五代数字孪生技术先驱者
第五代数字孪生技术先驱者
第五代数字孪生技术先驱者
以电力创新 “智汇”新型能源体系为主题,由中国电力企业联合会为指导单位,中国电力教育协会主办,上海电力大学和中电联人才评价与教育培训中心共同承办,华北电力大学、东北电力大学、长沙理工大学、西安交通大学、三峡大学、南京工业职业技术大学、郑州电力高等专科学校、重庆电力高等专科学校、武汉电力职业技术学院、广西水利电力职业技术学院、中国电力出版社、《中国电力教育》杂志社协办,北京象新力科技有限公司提供技术支持的“象新力杯”第三届全国大学生电力创新设计竞赛,决赛定于2024年8月15-18日在上海电力大学临港校区举办。现将竞赛赛事指南发布如下:


































附件:“象新力杯”第三届全国大学生电力创新设计竞赛 竞赛指南.pdf